京都府北部・綾部市で創業45年 錦鯉むらかみ

  • ホーム
  • むらかみについて
  • お知らせ
  • 品評会結果
  • 通信販売
  • スケジュール
  • ホーム
  • むらかみについて
  • お知らせ
  • 品評会結果
  • 通信販売
  • スケジュール

お知らせ

ハイクラスコンテスト26 鯉写真と動画
2026年4月24日

ハイクラスコンテスト26 鯉写真と動画

動画一覧 2026/4/24 19:00より公開予定 イベント鯉写真一覧 オーナー決定 (19/20匹) オーナー未決定・・・残り1匹

泉水預かりコンテスト2026 開催要項
2026年5月13日

泉水預かりコンテスト2026 開催要項

開催期間 2026/5/24~11月下旬(審査日は決定次第公開) 参加方法  5/24のみ抽選会にて決定 抽選会終了後は先着順にて決定(10/31最終締め切り) 参加費用 1匹2.5万円(税込)※お支払いを以てオーナー権 […]

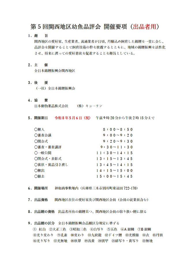
第5回全日本錦鯉振興会関西地区幼魚品評会
2026年4月16日

第5回全日本錦鯉振興会関西地区幼魚品評会

5/6(祝)に関西幼魚品評会が今年も行われます。 出品資格は関西在住の方に限られております。 出品をご検討して頂ける方は弊社までご連絡をお願いいたします。

ハイクラスコンテスト’26 開催概要
2026年4月16日

ハイクラスコンテスト’26 開催概要

開催期間 2026/4/29~10月11か12日(審査日は後日決定) 参加方法  4/29のみドラフト会議(抽選会)にて決定 ドラフト会議終了後は先着順にて決定(9/30最終締め切り) 参加費用 1匹5.5万円(税込)※ […]

今年から新企画!ハイクラスコンテスト’26 開催
2026年4月12日

今年から新企画!ハイクラスコンテスト’26 開催

毎年開催しておりました池揚げコンテスト~HighRank~から今年はお客様の声にお応えしてバージョンアップ! 秋の品評会を見据えた飼育をメインコンセプトに弊社のハウス池でお預かりします。 4/29(祝)にドラフト会議を行 […]

ホームページ限定販売    20260312
2026年3月12日

ホームページ限定販売 20260312

2022年産 67㎝ メス  ¥500,000‐(税込) 興味のある方は一度お問い合わせくださいませ。 ℡:090-2386-9590 メール:nsk51_i@yahoo.co.jp

春のイベントスケジュール
2026年3月3日

春のイベントスケジュール

3~5月のイベント一覧 自社イベント 4/29(祝) 第12回池揚げコンテスト~HighRank~ 5/24(日) 池揚げコンテスト2026 ※イベント詳細については後日公開致します 参加予定の品評会 3/15(日) 全 […]

ネット販売開始致しました!
2026年2月6日

ネット販売開始致しました!

https://koimurakami.official.ec/ ↑こちらからどうぞ!! テイクアウト表示の価格と店頭価格は同じ価格です。 テイクアウト表示が無いものは送料込みの価格です。

12/21 歳末大売り出し 開催
2025年12月26日

12/21 歳末大売り出し 開催

上記の通りに開催いたします。今年最後の弊社イベントをぜひお楽しみくださいませ!

京都府北部・綾部市で創業45年 錦鯉むらかみ

住所
〒623-0236
京都府綾部市小畑町大坪10
電話番号
0773-47-0751
営業時間
9:00 ~ 18:00
休業日
不定休

※営業日でも不在の時がありますので確認のご連絡を頂けると助かります

© 2026 錦鯉むらかみ All Rights Reserved.